最新トピックス

head-image

【連続コラム】輸入木質ペレットの持続可能性は認証で確認できるのか?~②SBPはペレット工場や販売会社を認証する制度である

SBP認証取得済みのドラックス社ペレット工場に山積みされた丸太(カナダBC州) © Len Vanderstar
SBP認証取得済みのドラックス社ペレット工場に山積みされた丸太(カナダBC州) © Len Vanderstar

本コラムは、バイオマス燃料の認証制度を批判的に検証したレポート『持続可能なバイオマスプログラム:持続不可能なものを認証する』「1.3.1.SBPは持続可能な森林管理を認証するものではない」からの転載です。

SBPは森林管理の現地監査や伐採企業との直接的なエンゲージメントを行なわずにペレット工場や販売会社を認証している。他の森林認証制度とは異なり、SBPは机上のリスク評価および、違法または明らかに許容できない調達源のみを検出する大まかなスクリーニングツールに頼っており、真に持続可能であるかどうかを確認することはできない。(『持続可能なバイオマスプログラム:持続不可能なものを認証する』「エグゼクティブ・サマリー」より)

【この記事の内容】

SBPは森林管理の現場を認証する制度ではない

SBPは森林施業を管理していない

SBPの主要基準である「基準1:原料の適合性」は、この制度がバイオマスの持続可能性をどのように評価するかを定めており、ペレット生産者が認証を取得するために満たすべき一連の「原則」を概説している。

しかし、SBPは冒頭から、自らの基準は森林管理認証制度に代わるものではないことを明確にしている。「基準1」の目的には次のように記されている。

「SBP基準は、森林管理認証スキームに代わるものではない。むしろ、SBP基準は、バイオマス生産者(BP)が調達ポリシーと特定リスクを軽減するための行動を設計する際に、持続可能性リスクを特定できるように支援することを目的としている。」[1]

自ら認めているように、SBPは森林認証制度ではない。SBP基準1は、検証手続きを定めたSBP基準2に対して認証を求めるバイオマス生産者のサプライベース(供給拠点。通常はペレット工場)のみに適用される。

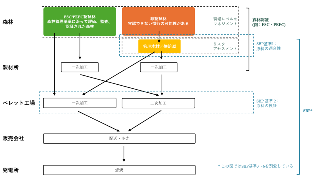
ペレット工場は、調達地域における環境・社会リスクを特定・評価し、「適切に」軽減する必要がある。この大雑把なリスクベースの枠組みは、個々の森林管理単位(FMU)の慣行を認証するのではなく、サプライベース全体に適用される。

SBPのリスク評価は、森林地域が調達先として不適切とされる条件に該当するかどうかを判断するにとどまり、環境や社会への損害が防止されることを保証していない。ペレット工場は森林を直接管理していないため、伐採方法に関して権限を持たず、皆伐や原生林・老齢林の伐採などの破壊的慣行に伴うリスクを軽減できる範囲は限られている(図3)。

このアプローチは、FSC管理木材やPEFC管理材の規格に構造的に近く、完全な森林認証からほど遠い。

図3. SBPは森林施業を管理していない

対照的に、FSCやPEFCの森林管理認証制度は、森林管理者とその監督下にある個々のFMUに直接適用される。これらの制度では、森林管理者に危害の未然防止を求め、基準を満たさない場合には是正措置要求への対応を義務付けている。認証は、現場の管理における改善が実証されるかどうかに結び付けられている。

したがって、SBPが持続可能な森林管理を支援しているとする主張には根拠がない。SBPの原則とリスクベースの手法は、国際的に認められた森林機関や認証制度が定める持続可能な森林管理(SFM)の基準を満たしていない。

[1] SBP. (2023). SBP Standard 1: Feedstock compliance. https://sbp-cert.org/documents/normative-documents/version-2/standards-v2/

【連続コラム】輸入木質ペレットの持続可能性は認証で確認できるのか?~①
【連続コラム】輸入木質ペレットの持続可能性は認証で確認できるのか?~③SBPは最低限のリスク評価しか行われていないものを、「持続可能」としている